Quinta, 30 Janeiro 2020 00:00
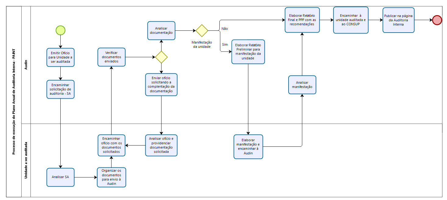
Processo de Execução do Plano Anual de Auditoria Interna - Paint
Escrito por Patrícia
Publicado em
Mapeamento de Processos
Baixar anexos:
- Processo_de_Execucao_do_Paint.png (534 Downloads)


